What Local LLMs Really Are and How They Work
In the last few years, the term 'local AI' has started to appear more often in technical chats and product descriptions. Local AI is different from cloud AI because it refers to models that run directly on a user's device or within a controlled local environment. This shift didn't happen overnight. It came about because people were getting more and more worried about data privacy, the fact that everyone depends on having the internet all the time, and how expensive cloud-based AI systems are.
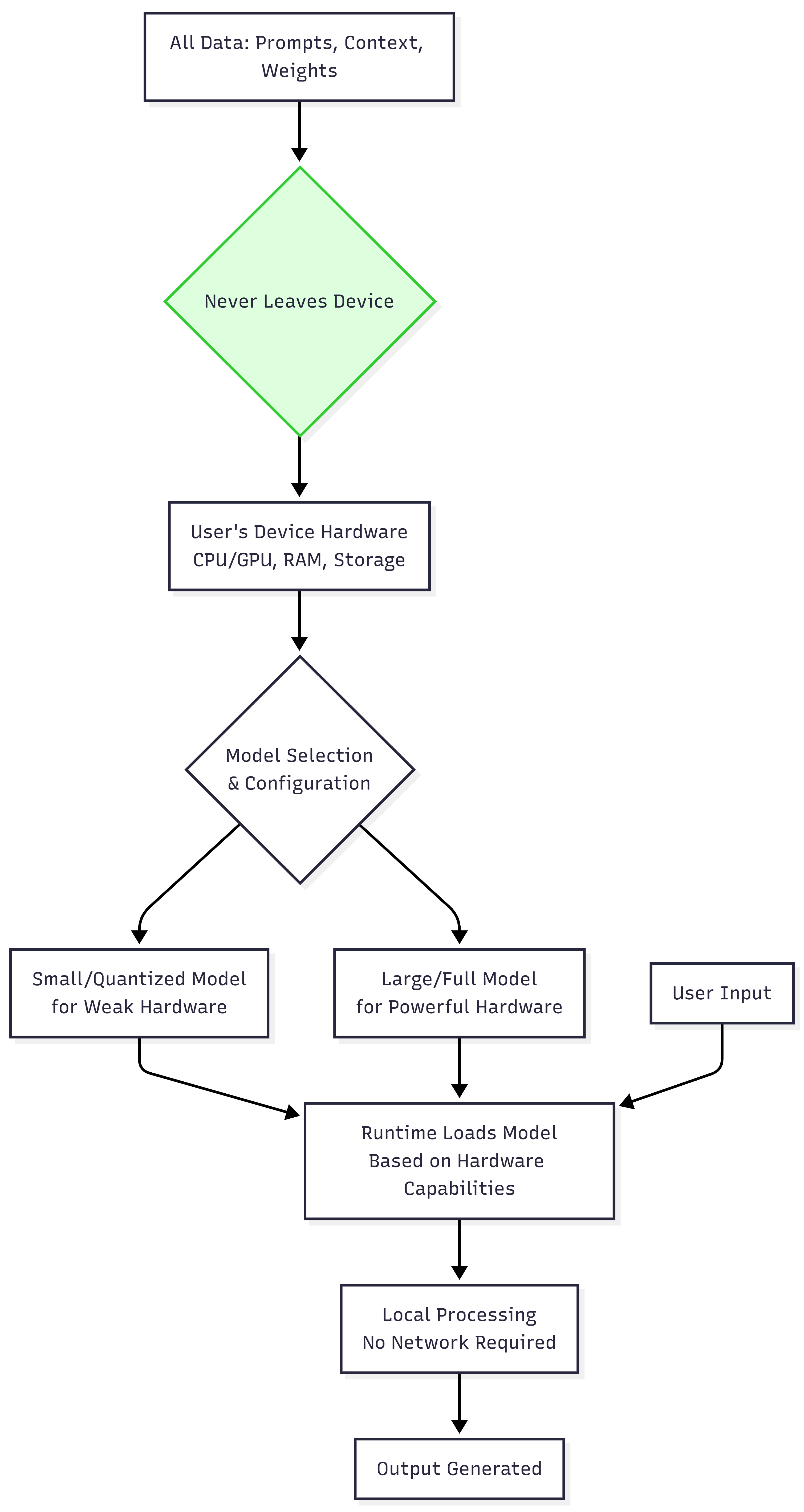
A local large language model (LLM) is an AI model that does its work on the same device that it's being used on, rather than sending requests to external servers. This device can be a personal computer, a workstation, or a server inside a private network. The key thing to know is that the computation happens under the user's direct control.
When it comes to functionality, local LLMs can do a lot of the same things as cloud-based models, like generating text, answering questions, analysing content, and helping with writing. The difference isn't in what the model does, but in where and how it does it. With local AI, prompts, contextual information, and outputs, you don't need to leave the device to be processed.
Local LLM and User’s Data
Local LLMs are usually downloaded as model files, which are then loaded into a runtime environment on the device. Once installed, the model can operate without being connected to the network all the time. This architectural difference changes the data flow, the trust assumptions, and the operational constraints compared to cloud AI systems. Basically, how well it works depends on the local hardware. More powerful devices can run larger or faster models, while less powerful systems may rely on smaller or more streamlined versions. No matter how big or small, the model always does its thing locally, and it doesn't need any outside help to do its thing.
Another important thing to know is that local AI doesn't rely on remote logging or request-based monitoring to function. Not having to worry about external data transfer changes the trust model: users don't need to think about how their inputs are handled after submission. Instead, it's the local system and its configuration that determine data lifecycle and retention.

Why Local LLMs Became Feasible Only Recently
The idea of running language models locally isn't new, but it was pretty impractical until recently. Earlier generations of large language models needed a lot of computing power, which was only available in data centres. Most users found that the software used too much memory and needed specialised hardware, so local execution wasn't really an option.
Several developments changed this situation. Open-source language models became easier to get hold of, meaning developers and researchers could try stuff outside of closed cloud platforms. At the same time, techniques like model optimisation and quantisation meant that less hardware was needed to run inference. Consumer devices also got a lot more powerful, which made it possible to run complex models on your own device.
So, local LLMs moved from being experimental to being useful tools. What was once just for research environments is now available on personal computers and workstations. This change has allowed us to use AI in new ways that don't need constant internet access.
Hardware Requirements and Optimization for 2025
In order to successfully run local LLMs in 2025, updated hardware considerations are required, with GPU capabilities remaining the primary limiting factor. The essential requirements have evolved.
Graphics Processing Unit (GPU)
- Entry level: RTX 3060 Ti (16 GB VRAM) – suitable for 7–13 billion model parameters
- Recommended: RTX 4090 (24 GB VRAM) – handles 30 B+ models efficiently
- High performance: H100 (80 GB VRAM) – for enterprise deployment with the largest models
- Alternative: Multiple RTX 3090s (24 GB each) for cost-effective scaling
System Memory (RAM)
- 16 GB minimum for basic 7B models
- 32 GB recommended for 13–30 B parameter models
- 64 GB for 70 B+ parameter models
- 128 GB+ for production deployments with multiple concurrent users
Processor Requirements
- AVX2 instruction support (standard on modern CPUs)
- Multi-core processors for efficient parallel processing
- AMD Ryzen 9 7950X3D or Intel Core i9-13900K recommended
- Server-grade AMD EPYC or Intel Xeon for enterprise use
Storage Configuration
- NVMe SSD mandatory for model loading and inference
- Minimum 1TB capacity for model storage
- Separate OS and model drives recommended
- High-speed networking for distributed deployments
Popular Open-Source LLM Families for Local Use
The hardware requirements for some of the LLM families are shown here:

Local AI as an Architectural Choice
Local AI is more about the way it's designed than the features it offers. It changes where computation happens, how data is handled, and who controls the execution environment. These changes can impact things like trust assumptions, operational constraints, and the types of tasks that can be done comfortably.
As these large language models become more available, they offer an alternative to cloud-based systems for users who value autonomy, privacy and offline capability. It's easier to know when this approach is appropriate if you understand how local AI works in practice.
Rather than treating local models as a separate technical setup, some modern tools apply this architecture directly inside everyday applications. Sigma Eclipse is an example of this approach in practice. When activated in a browser, the model runs on the user’s device and can be used for tasks such as summarising web pages, drafting text, organising information or automating routine browser actions. These tasks are processed locally without any prompts, context or results being sent to external servers. This makes local AI not only usable for experimentation, but also for daily work scenarios where privacy, predictability or limited connectivity are important considerations.



.avif)
